Техническая документация

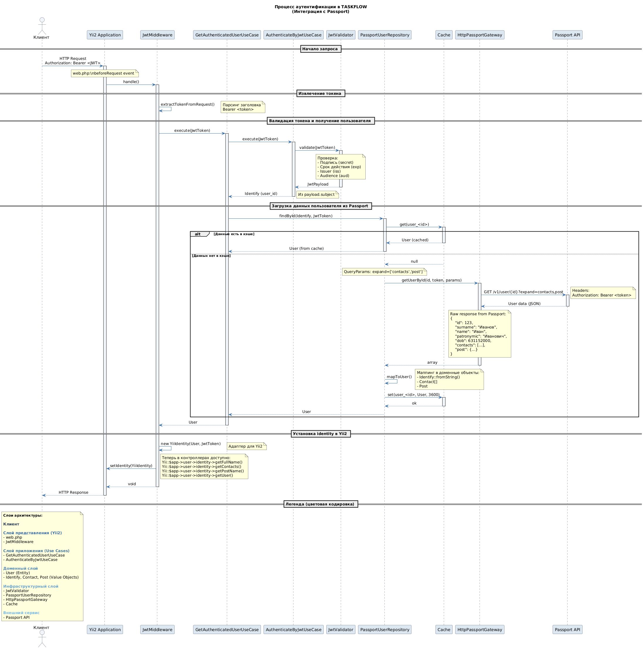
Процесс аутентификации

Поднобно

Схема аутентификации
Поднобнее: Схема

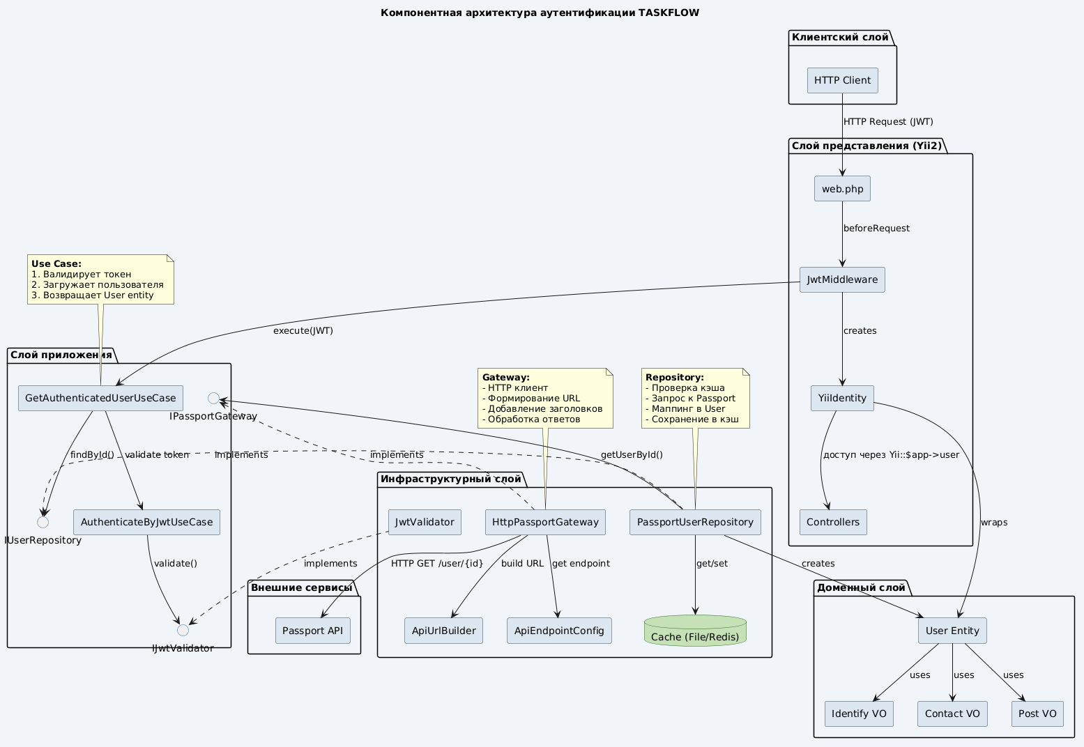
Компонентная архитектура

Компонентная схема
Подробнее: Схема

Данные

Схема потоков данных
Подробнее: Схема

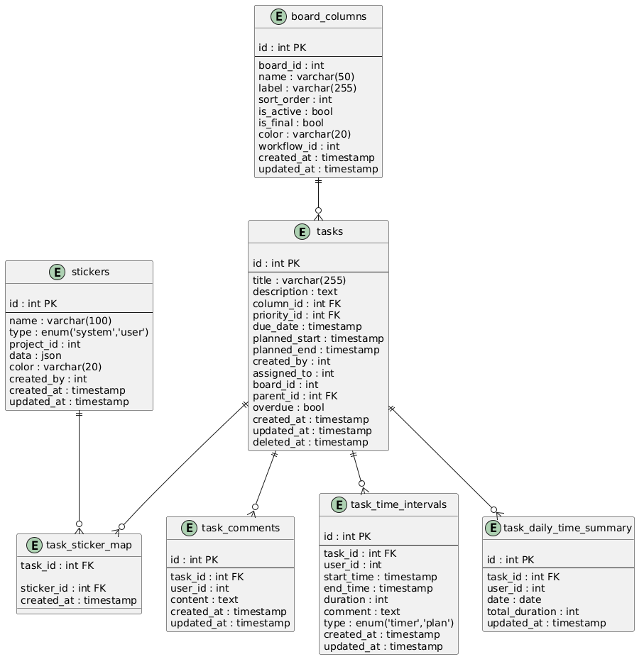
Модуль Tasks — Архитектура и проектирование

1. Схема данных (ER-диаграмма)

ER-диаграмма
Подробнее: Схема

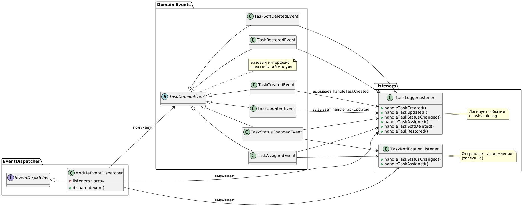
2. Схема доменных событий

Доменная схема
Подробнее: Схема

3. Компонентная архитектура модуля

Компонентная схема
Подробнее: Схема

4. Схема процесса обработки запроса (на примере создания задачи)

Cхема обработки запроса
Подробнее: Схема

5. Схема процесса создания комментария

Cхема создания комментария
Подробнее: Схема

6. Схема процесса создания стикера

Cхема создания комментария
Подробнее: Схема

7. Схема процесса прикрепления стикера к задаче

Cхема создания комментария
Подробнее: Схема

Обновлённые диаграммы (2026-03-31)

Диаграмма последовательности аутентификации

Диаграмма последовательности аутентификации
Подробнее: Схема

Компонентная архитектура модулей (упрощённая)

Компонентная архитектура модулей (упрощённая)
Подробнее: Схема

Диаграмма C4 Level 1 (контекст)

Диаграмма C4 Level 1 (контекст)
Подробнее: Схема

Диаграмма последовательности для таймера

Диаграмма последовательности для таймера
Подробнее: Схема

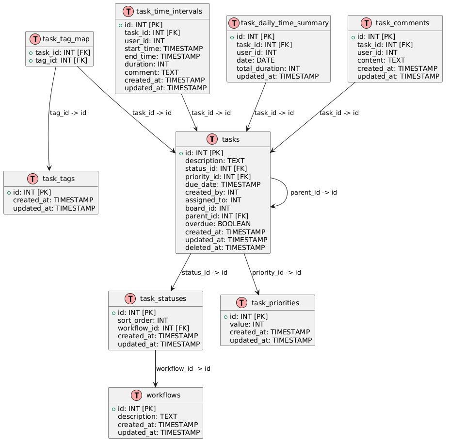
ER-диаграмма (актуальная для задач)

ER-диаграмма (актуальная для задач)
Подробнее: Схема

Модуль Projects – компонентная схема

Модуль Projects – компонентная схема
Подробнее: Схема

Синхронная шина событий (EventBus)

Синхронная шина событий (EventBus)
Подробнее: Схема

Центральный узел нотификации (NotificationHub)

Центральный узел нотификации (NotificationHub)
Подробнее: Схема

Кэширование через Redis

Кэширование через Redis
Подробнее: Схема

Взаимодействие Redis с push-уведомлениями

Взаимодействие Redis с push-уведомлениями
Подробнее: Схема